Table of Contents
Toggle500 prospects.
Multiple follow-ups.
Campaigns running nonstop.
Now ask this: how much of that outreach is actually relevant?
Most outbound systems run on fixed sequences. Emails go out on schedules, prompts don’t change, and replies are handled outside the system. Personalization exists, but only at the surface level.
At scale, this falls apart. Research becomes inconsistent, follow-ups lose context, and prospect responses turn into signals no system knows how to act on.
Agentic SDR systems approach this differently. Outreach becomes a reasoning process, researching the prospect, assembling context, drafting messages, and adapting based on engagement.
A high-growth B2B sales team hit this limit while scaling outbound. Volume wasn’t the problem. Relevance was. That gap set the stage for an agent-driven SDR system.
Where Outbound Sales Started Breaking at Scale for a High-Growth B2B Sales Team
As outbound volume increased, a high-growth B2B sales team running large SDR-led campaigns began to see friction in places that basic automation couldn’t fix.
Emails were being sent on time. Campaigns were live. Sequences were running. The problems showed up between those steps.
What Their Outreach Stack Could Do vs. What It Couldn’t
| Area | What Worked | What Broke at Scale |
| Campaign execution | Scheduled emails, multi-step sequences | Messaging stayed static once launched |
| Personalization | Manual research by SDRs | Quality varied across reps and campaigns |
| Follow-ups | Rule-based sequencing | No adaptation based on replies or signals |
| Engagement handling | Replies landed in inboxes | Context stayed outside the system |
| Compliance & deliverability | Basic safeguards | Hard to enforce consistently at scale |
The Core Gaps the Sales and RevOps Teams Ran Into
- Research didn’t scale: SDRs had limited time to research every prospect with the same depth.
- Sequences lacked awareness: Campaigns could not adjust based on objections, questions, or buying signals.
- Engagement signals were fragmented: Opens and replies existed, but didn’t influence what happened next.
- Operational risk increased: Domain reputation and compliance needed tighter, system-level control.
For this sales team, the challenge wasn’t outbound volume. It was maintaining research-driven personalization, adapting follow-ups, and responding intelligently as campaigns scaled.
That realization pushed them to look beyond more templates or automation rules, and toward an AI-driven SDR system built to reason about outreach, not just execute it.
Why This Team Chose an AI SDR Over More Automation
The initial option was obvious: improve templates, add more rules, tighten sequences.
But every improvement still followed a fixed path.
- Emails could be scheduled better, but they couldn’t adapt.
- Follow-ups could be added, but they couldn’t reason.
- Replies still required manual interpretation.
The Question That Changed the Direction
Instead of asking “How do we automate outreach better?”, the team reframed the problem:
Should outbound sales be treated as a workflow problem or a reasoning problem?
That distinction became the turning point.
Automation vs. Agentic SDR Thinking
| Automation-First | Agentic SDR |
| Predefined sequences | Context-aware decisions |
| Static prompts | Dynamic prompt assembly |
| Manual research | Autonomous prospect research |
| Rule-based follow-ups | Engagement-driven responses |
What the SDR Workflow Needed to Look Like
Instead of a straight-line sequence, the team needed an outreach flow that could think before acting:
This workflow made one thing clear: outbound outreach wasn’t just execution, it was decision-making at every step.

The Direction They Chose
To support this model, the team moved to an agent-based SDR system, where research, drafting, validation, and reply handling are handled by specialized agents working in coordination.
Lyzr supported the implementation of this approach, helping translate outbound outreach from static automation into a system that reasons with context, while keeping humans in control of strategy, guardrails, and outcomes.
Inside Lyzr’s AI SDR System: How Outbound Actually Runs End to End
So what changed once the team moved away from rule-based automation?
Instead of treating outbound as a linear sequence, Lyzr’s AI SDR system was designed to operate like a decision loop, where every email, follow-up, and reply is driven by context rather than timing alone.
At a high level, the system answers three questions before sending anything:
- Who is this prospect?
- What context matters right now?
- What is the right action at this stage?
From Campaign Setup to Email Send, What Happens Behind the Scenes?
The AI SDR workflow is anchored around campaigns, not individual emails.
Each campaign acts as a container for:
- seller context (who is reaching out),
- messaging intent (pain points, value props, proof),
- outreach logic (multi-touch phases), and
- knowledge inputs (documents, notes, references).
Once a prospect enters a campaign, the system does not immediately send an email.
Instead, it evaluates readiness.
✔ Is the prospect eligible for the next step?
✔ Which phase of outreach are they in?
✔ What context should influence this message?
Only after these checks does the system move forward.
How Context Is Assembled Before Drafting?
Before any email is written, Lyzr’s AI SDR assembles a working context from multiple sources:
- campaign configuration
- uploaded knowledge base content
- prospect metadata
- previous interactions (if any)
If the prompt requires external signals, such as company positioning or recent activity, real-time research is triggered automatically.
This ensures the draft isn’t based on a static template, but on current, campaign-aware context.
Drafting, Validation, and Sending, Not a Single-Step Action
Email generation itself is not a single operation.
It passes through multiple stages:
- drafting with campaign and prospect awareness
- relevance checks to ensure alignment with intent
- formatting and compliance validation
- controlled dispatch via managed email infrastructure
This layered approach is intentional. It allows the system to optimize for quality, consistency, and deliverability, rather than speed alone.
Why This Flow Matters
To make the difference clearer, here’s how this compares to typical outbound systems:
| Traditional Outbound | Lyzr AI SDR |
| Sequence-driven | Context-driven |
| Email-first | Decision-first |
| Static prompts | Phase-aware prompts |
| Manual research | Automated research |
| Inbox-level replies | System-level reply handling |
The result is an outbound system that doesn’t just send emails, but understands when, why, and how they should be sent.
Inside the AI SDR System: How the End-to-End Flow Works
Scaling personalized outreach isn’t just about sending more emails, it’s about sending the right emails, at the right time, with full context. This is where Lyzr’s AI SDR system comes in. It turns outbound outreach into a reasoning-driven, multi-step process.
1. Campaign Setup
Before any email goes out:
- The sales team defines the campaign context: seller name, target pain points, key value propositions, and optional testimonials.
- A knowledge base is uploaded: case studies, product documents, competitor research, call notes, anything that can give context.
- Prospects are added, either individually or in bulk, along with metadata like industry, region, and email address.
Think of this as building the brain and memory of the campaign.
2. Multi-Phase Workflow
Each campaign isn’t a single email. It’s a multi-touch sequence, for example:
- Initial outreach
- Follow-up 1
- Follow-up 2
- Breakup email
✅ Each phase can have a unique prompt tailored to the stage of engagement.
✅ Prompts are versioned and can be fine-tuned over time.
3. Intelligent Email Drafting
Here’s how an email is created:
| Step | What Happens | Example |
| Context Assembly | System pulls prospect info + knowledge base | Prospect works at a fintech startup; competitor X just launched a new product |
| Research | Perplexity Agent gathers live insights if needed | Recent news about the prospect’s product launch |
| Drafting | Mail Generator Agent writes a personalized email | “Hi [Name], I noticed [competitor] just launched… Here’s how we can help…” |
| Relevance Check | Relevance Agent ensures message aligns with prospect context and campaign goals | Flags generic phrasing or misaligned references |
| Dispatch | Email is sent via AWS SES or SendGrid | Optimized for deliverability and domain reputation |
4. Engagement Tracking & Feedback
After sending:
- Opens, clicks, replies, and bounces are tracked.
- Engagement scoring helps prioritize manual follow-ups.
- Replies are routed to the Reply Generator Agent for context-aware drafting.
Example: If a prospect responds asking for a demo, the agent drafts a reply using prior emails, campaign context, and product knowledge, saving SDRs hours per week.
5. Orchestration & Automation
- Jazon backend handles workflow orchestration: prompt selection, agent invocation, email scheduling, and analytics.
- Lyzr’s system ensures alignment between all agents, campaign rules, and domain reputation safeguards.
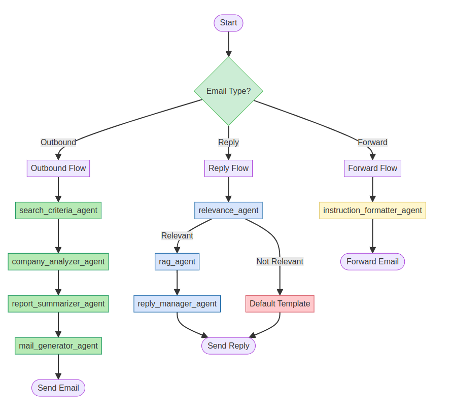
The Agent Layer: Breaking Intelligence Into Specialized Roles
One of the key strengths of Lyzr’s AI SDR system is its modular, agent-based design. Instead of a single “black box” handling everything, different agents specialize in distinct tasks, working together to craft smarter, more relevant outreach.
“Think of each agent as a member of your SDR team, each with a clear role and expertise.”
Key Agents and Their Roles
| Agent | Responsibility | Example in Action |
| Company Analyzer Agent | Researches the prospect’s organization using external sources | Identifies that a fintech prospect recently launched a new product |
| Report Summarizer Agent | Condenses research into digestible insights | Summarizes the competitor launch and relevant pain points |
| Instruction Formatter Agent | Refines prompts for email drafting | Turns “send outreach email” into “draft personalized email highlighting product value” |
| Mail Generator Agent | Drafts outreach emails using context | Creates: “Hi [Name], noticed your new product launch… Here’s how we can support…” |
| Relevance Agent | Checks alignment with prospect context and campaign goals | Flags generic phrasing or off-topic content |
| Reply Generator Agent | Handles inbound replies intelligently | Drafts responses that continue the conversation in tone and context |
Measuring What Matters: Engagement, Signals, and Feedback Loops
Sending personalized emails is only half the battle. The other half is understanding how prospects are engaging and feeding those insights back into the system. Lyzr’s AI SDR system tracks and scores interactions, helping sales teams make data-driven decisions.
What Gets Tracked
| Metric | Why It Matters | How It’s Used |
| Opens | Indicates initial interest | Determines optimal send times and subject line performance |
| Clicks | Shows content engagement | Guides which messaging resonates most |
| Replies | Reveals genuine interest | Triggers Reply Generator Agent for context-aware responses |
| Bounces | Protects deliverability | Flags domain or email issues to maintain reputation |
Engagement Scoring
Each prospect is assigned an engagement score based on their interactions:
- 📈 Opened + clicked = moderate engagement
- ✉️ Replied = high engagement
- ❌ No activity = low engagement
Example: A prospect who opens emails but never clicks may receive a follow-up with adjusted messaging, while a highly engaged prospect is fast-tracked for a personal touch by the SDR.
Feedback Loops
The AI SDR doesn’t just observe, it learns from interactions:
- Engagement data informs prompt tweaks and workflow adjustments
- Top-performing templates are prioritized for similar prospects
- Underperforming sequences are paused or optimized
This ensures campaigns improve continuously, not just run in a fixed loop.
Infrastructure Choices and Operational Constraints
Behind the scenes, Lyzr’s AI SDR system relies on a carefully chosen stack to ensure scalability, reliability, and compliance. Operational constraints also shape how campaigns run in the real world.
Key Infrastructure Components
| Component | Purpose | Example / Benefit |
| Backend Framework: FastAPI | High-performance asynchronous APIs | Handles thousands of prospects in real-time |
| Database: Azure Cosmos DB | Stores campaign data, prospect info, email interactions, agent outputs | Async access ensures non-blocking, high-throughput operations |
| Middleware & Utilities | CORS, Pydantic, httpx | Secure requests, data validation, async API calls |
| AI Backend (Lyzr Agents) | RAG Agent, Mail Generator, Perplexity Agent, Reply Generator | Research, drafting, context-aware responses |
| Frontend & Delivery | Azure Static Apps, AWS SES / SendGrid | Responsive campaign management UI, high deliverability, domain reputation safeguards |
Operational Constraints
| Constraint | Why It Matters | How It’s Managed |
| Email-only outreach | LinkedIn, phone, X not supported | Focus on email channels for high deliverability |
| Domain reputation | Poorly warmed domains hurt open rates | System monitors sending domain, flags issues |
| Knowledge base quality | AI drafts rely on uploaded content | Users are advised to upload rich, accurate KB items |
| Compliance responsibility | GDPR, CAN-SPAM, local laws | Users must ensure adherence; system enforces structural safeguards |
Example: If a domain has high bounce rates, the system alerts SDRs to pause outreach and warm up the domain before continuing.
This combination of robust infrastructure and awareness of operational constraints allows Lyzr’s AI SDR to scale personalized outreach while staying reliable and compliant.
What Changed After the AI SDR Went Live
Once Lyzr’s AI SDR system was deployed, the high-growth B2B sales team began to see tangible improvements, not just in volume, but in the quality and intelligence of outreach.
Key Outcomes
| Area | Before AI SDR | After AI SDR | Impact |
| Personalization | Manual research, inconsistent emails | Agent-driven context assembly, knowledge base integration | More relevant, higher-quality emails for every prospect |
| Follow-ups | Static sequences, manual handling | Multi-phase workflows with dynamic prompts | Campaigns adapt based on engagement, reducing dropped prospects |
| Reply Handling | Manual responses, slow turnaround | Reply Generator Agent drafts context-aware replies | Faster, coherent, and strategic communication |
| Engagement Tracking | Basic open/click metrics | Engagement scoring + feedback loops | SDRs prioritize high-interest prospects effectively |
| Operational Efficiency | High manual workload | Agents automate research, drafting, and relevance checks | SDRs focus on strategy, not repetitive tasks |
Other Notable Improvements
- ✅ Time Savings: SDRs spend hours less per week on research and drafting.
- ✅ Consistency: Messaging aligns with brand and campaign goals across all campaigns.
- ✅ Data-Driven Decisions: Engagement metrics inform workflow tweaks and prompt optimization.
- ✅ Compliance & Deliverability: Domain reputation and regulatory safeguards enforced systematically.
Example: A prospect who previously received generic follow-ups now gets emails tailored to their industry, company news, and prior interactions, increasing reply likelihood.
Wrapping Up
Scaling personalized outreach isn’t just about sending more emails, it’s about making each email smarter, relevant, and timely. Lyzr’s AI SDR system showed how agent-driven intelligence can bridge the gap between volume and personalization, enabling sales teams to act on signals, respond intelligently, and maintain consistency across campaigns.
Key takeaways:
- Automation alone isn’t enough; reasoning and context matter.
- Specialized AI agents handle research, drafting, and reply management, freeing SDRs for higher-value tasks.
- Continuous tracking, scoring, and feedback loops make campaigns adaptable and measurable.
- Proper infrastructure and safeguards ensure outreach can scale without compromising compliance or domain reputation.
Have a unique use case? Book a demo with us today to see how Lyzr’s AI SDR system can help your team scale intelligent outreach.
Book A Demo: Click Here
Join our Slack: Click Here
Link to our GitHub: Click Here