Table of Contents
ToggleEach agent has a purpose, one writes LinkedIn posts, another answers customer queries, a third manages support tickets. But they all need to know the same things: who they represent, what the company does, and how to speak in the right tone.
Instead of sharing that knowledge, most agents live in isolation. The same company description, product details, and brand tone get copied again and again across every setup.
Then comes the inevitable update, a new product launch, a pricing change, or a revised policy. Suddenly, every agent needs to be edited one by one. Miss a detail, and they start giving different answers to the same question.
It’s repetitive, time-consuming, and makes scaling agents far more complicated than it should be.
Lyzr wanted to solve this, to give agents a shared sense of context, so they always know where they belong.
Introducing Global Contexts in Lyzr Agent Studio
Global Contexts in Lyzr Studio act as a single source of truth for your agents. They are reusable blocks of knowledge that any agent can access, ensuring everyone has the same information.

These contexts can include company details, product catalogs, support protocols, or any instructions your agents need to follow. Instead of rewriting the same information for every agent, you centralize it once and use it everywhere.
For example:
- Company Information: Core details about your organization.
- Product Catalog: Features, pricing, or specifications.
- Support Guidelines: Standard responses for common queries.
Once a Global Context is created, multiple agents can access it simultaneously. Updates happen in one place and immediately apply to all connected agents. This keeps information consistent, accurate, and easy to manage.
How Global Contexts Work (and How to Get Started)
Global Contexts are easy to create and apply in Lyzr Studio. Once set up, they can be reused across multiple agents, saving time and keeping your agents consistent. Here’s how it works:
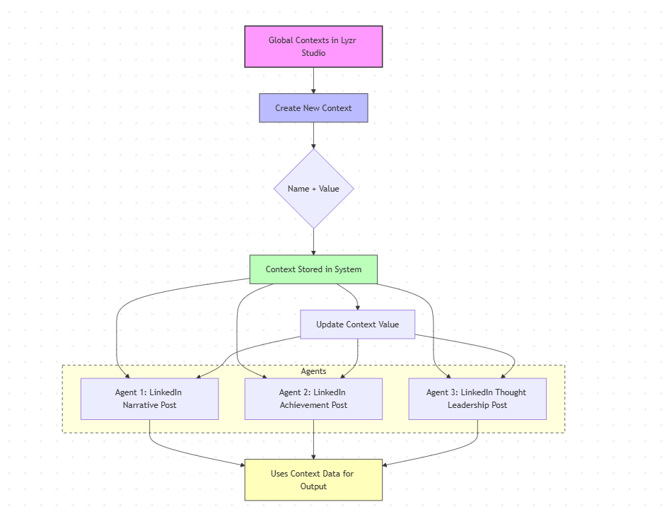
Step 1: Access Global Contexts: Navigate to the Global Contexts section in Lyzr Studio. Here, you can see all existing contexts or start fresh if none are created yet.

Step 2: Create a New Context: Click New Context and fill in two fields:
- Name – A short, descriptive identifier, like company_info, product_catalog, or faq_reference.
- Value – The content your agents need to follow, such as company details, product specs, or standard instructions.

Example:
Name: company_info
Value: Our company, Lyzr AI, was founded in 2021 with a mission to make AI automation accessible to all businesses.
Step 3: Apply the Context to an Agent: Open any agent, enable Context in the Agent Features section, and select the Global Context you created.
Now your agent is linked to that context, and any updates to the context automatically reflect across all agents using it.

This setup ensures agents share the same baseline knowledge, reducing repetition and keeping your AI ecosystem accurate and aligned.
How does it help Builders??
Global Contexts make managing multiple agents simpler and more efficient. Here’s why they’re important for anyone building AI agents in Lyzr Studio:
- Reusability – Create a context once and use it across multiple agents. No more rewriting the same instructions repeatedly.
- Consistency – All agents share the same baseline knowledge, ensuring uniform responses and behavior.
- Scalability – Updates happen in one place and automatically reflect across all linked agents, making it easy to manage large fleets of agents.
- Efficiency – Saves time and reduces errors by eliminating repeated manual input.
By centralizing knowledge, builders can focus on improving agent capabilities rather than duplicating effort. It keeps workflows organized, ensures accuracy, and allows AI teams to scale their solutions confidently.
Multi-Agent Scenarios Made Simple

Consider a team managing multiple LinkedIn agents:
- Agent 1 writes posts in a narrative style
- Agent 2 highlights achievements
- Agent 3 focuses on thought leadership
All of these agents need the same foundational knowledge about the company, products, and tone.
Without Global Contexts, the team would have to enter this information separately for every agent, a tedious and error-prone process. Updates, such as a new product launch or a change in company messaging, would require editing each agent individually.
With Global Contexts, the team creates a single context containing all the shared information. Each agent is then linked to this context. Any updates made to the context automatically propagate to all agents, ensuring consistency across every message and interaction.
This approach keeps agents aligned, reduces repetitive work, and lets teams focus on creating more value instead of constantly managing duplicated instructions.
Wrapping Up: Smarter, Consistent, and Scalable Agents
Global Contexts make managing multiple agents simpler, faster, and more reliable. By centralizing shared knowledge, from company details to product catalogs and support protocols, every agent stays aligned and up to date.
This approach reduces repetitive work, eliminates inconsistencies, and allows teams to focus on improving agent capabilities rather than constantly updating instructions.
Whether building a few agents or managing a large fleet, Global Contexts provide a foundation for consistent, scalable, and accurate AI solutions.
Agents no longer forget where they belong, they operate with clarity, reliability, and efficiency.
Start creating context-aware agents today by logging into Lyzr Agent Studio and see how Global Contexts can streamline your AI workflows.
Book A Demo: Click Here
Join our Slack: Click Here
Link to our GitHub: Click Here